新闻中心

当前位置:首页 >> 新闻中心 >> 最新动态

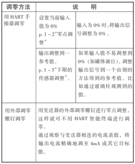
eja变送器常识介绍:零点调试方法

更新时间:2022-06-13点击次数:1738

eja变送器我们在调零前,请确认平衡阀已打开,调零螺钉在调零盖板内.用一字螺丝刀拧动调零螺钉。顺时针调节输出增大,逆时针调节输出减小,调零分辨率可达设定量程的0. 01%,零点调整的变化随螺钉拧动的速度变化,慢速为微调,快速为粗调。

eja变送器的两种调试方法:

eja变送器.png

Copyright©2025 科隆流量计 英国365上市公司 All rights reserved. 沪ICP备11047822号-2